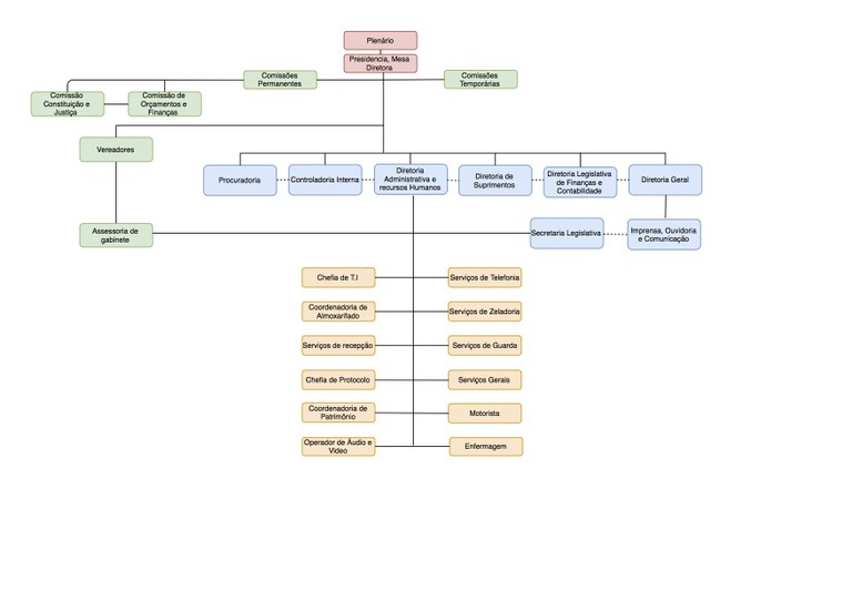
Estrutura Organizacional
A Câmara Municipal é composta pela Presidência, Gabinete da Presidência, Assessoria Técnica Consultiva, Assessoria Jurídica, Comunicação Social e Cerimonial. Também é constituída pelos Serviços de Contabilidade e Finanças, Administrativo e Legislativo e de Controladoria, conforme organograma abaixo:
